各期月刊
公司理念
本期報導
榮譽榜
活動訊息
課程訊息
營業通告
首頁
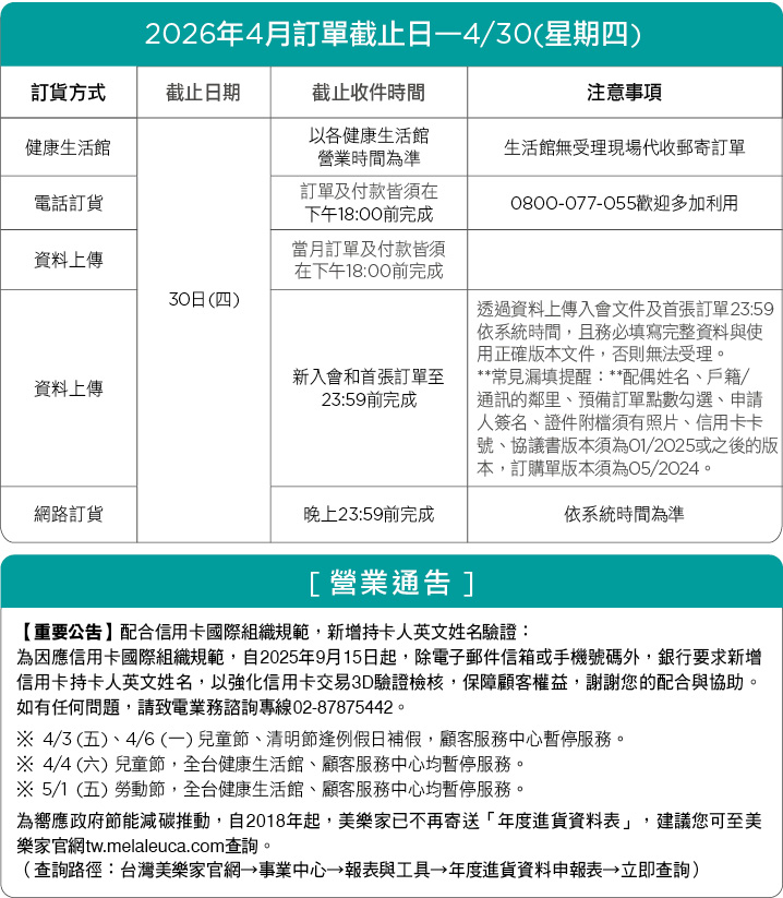
營業通告
2026.04營業通告
Back
字
2026-04-01
2026-03-16
110 Views
我的行動筆記
分享
相關標籤
我們使用 cookies 來了解您如何使用我們的網站並改善您的體驗。 繼續使用我們的網站,即表示您接受我們使用 cookies,點此查看
隱私政策
。
我知道了